张呈栋从国安到西海岸, 球技没长脾气却长了, 他被三停遭受重罚!
“中超又现‘暴脾气’!”青岛西海岸主场对阵上海申花的比赛第45分钟,当边裁一次争议越位判罚点燃火药桶,张呈栋直接不满意,对着裁判组疯狂输出,黄牌警告后仍不收手,最终被直红罚下!导致球队少两个人,场面十分被动,他会受到如何处罚?

你们还记得前两天青岛西海岸主场与上海申花的比赛吗?本来这场比赛完全有可能取胜,可是遇到猪一样的队友,他不断去找裁判理论,本来只给他一张黄牌警告他不要纠缠,没有想到他却上脾气,导致裁判不得不出示红牌,直接将其罚下,这波操作,让很多人看不懂,为什么是这种结果?

原来是比赛进行到第45分钟,青岛西海岸的一次并不越位的进攻被边裁举旗示意,主裁判随后判罚进攻越位,正是这个操作,让老将张呈栋极为不满意,认为裁判是睁眼瞎,不断指着裁判骂,而且骂得十分难听,裁判怎么能受到如此大的侮辱,于是先给一张黄牌,可是他并没有收敛,还想动手打人,裁判一看不得了,你一个球员想翻天,于是直接出示红牌,导致球队少两个人,场面十分被动,本来有机会大胜对方,能不气人吗?

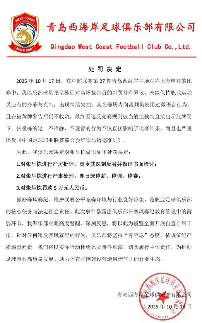
俱乐部对张呈栋的违规十分不满意,认为作为球队老将,在关键时刻要控制自己的情绪,不能因为这些小事影响球队成绩,可是他偏不听,总认为自己就是大哥,想骂裁判就骂,想打裁判也根据自己的心情决定,俱乐部于是对他进行严厉的三停处罚,先是停薪,然后就是停训,最后就是停赛,并且罚款5万,还对其进行严厉的批评,责令其深刻反省并做出书面检讨,让他知道自己错在哪里了?

俱乐部这样处罚也是合情合理,作为球队一位老将,要控制自己的情绪,不管裁判怎么判罚,你也不能因为自己一时冲动,导致球队少两个人,让球队十分被动,对其停薪处罚,首先是从经济直接断粮,停训,就是剥夺训练资格,状态下滑各人自负,停赛,就是未来比赛坐冷板凳,球队战绩好坏与他无关,罚款5万直接从工资里捐,还要书面写悔过书,公开认错,这处罚够狠吗?

黄强歪谈体育认为,足球场上有争论也很正常,遇到裁判不公正对待也要忍,毕竟现在中超人情吵、黑哨也有,裁判就是要激怒球员,好保护另一方,可是一些球员受不了这种挑衅,结果把自己的球队坑惨,如果不是张呈栋过激的行为,裁判想帮助对方,都不好找理由,也不好意思罚下两个球员,有人认为张呈栋做得对,敢于对裁判说不,也有人不支持他这种做法,不管怎么说,对张呈栋本人和俱乐部影响都很大,俱乐部也是在万不得已才做出这种三停处罚,处罚不是目的,而是让他知道错在哪里,毕竟你是一位老将,这点道理都不懂,还指望什么呢?张呈栋的“三停”处罚,给中超敲响警钟:赛风赛纪,不是口号,而是生死线。下一次,当裁判判罚引发争议时,你是选择“暴走”还是“克制”?评论区聊聊你的看法
本文是作者黄强歪谈体育原创文章,信息和图片素材来自网络,如有不妥,请联系作者删除!

